今天,我们来教AI下国际象棋

国际象棋可以说是最棒的棋盘游戏之一,它是战略战术和纯技术的完美融合。每位玩家开局时各有16枚棋子:一王、一后、两车、两马、两象和八兵,各具不同功能与走法。真人对弈可以凭借玩家的经验,步步为营。那么,对于一个机器——计算机,你该如何教会它下棋?近日,有人在medium上发表了一篇文章,详细解释了如何教计算机玩国际象棋。
本文将从5个方面进行介绍:
Board表示;
Board评估;
移动选择;
测试AI;
接口测试。
在开始之前,你只需要提前安装Python3。
Board表示

首先,你需要对棋子背后的逻辑进行编码,即为每个棋子分配每一次可能的合法移动。
python-chess库为我们提供了棋子的移动生成和验证,简化了工作,安装方式如下:
!pipinstallpython-chess
python-chess库安装好后,导入chess模块并进行初始化:
importchessboard=()board
在notebook中的输出如下所示:

board对象是一个完整的board表示,该对象为我们提供了一些重要的函数,例如,_checkmate()函数检查是否存在将杀(checkmate),()函数附加一个移动,()函数撤销最后一次移动等。阅读完整的文档请参阅:
Board评估
为了对board进行初步评估,必须考虑一位大师在各自比赛中的想法。

我们应该想到的一些要点是:
避免用一个小棋子换三个兵;
象总是成对出现;
避免用两个小棋子换一辆车和一个兵。
将上述要点以方程形式进行表达:
象3个兵马3个兵;
象马;
象+马车+兵。
通过化简上述方程,可以得到:象马3个兵。同样,第三个方程可以改写成:象+马=车+1.5个兵,因为两个小棋子相当于一个车和两个兵。

使用piecesquaretable来评估棋子,在8x8的矩阵中设置值,例如在国际象棋中,在有利的位置设置较高的值,在不利的位置设置较低的值。
例如,白色国王越过中线的概率将小于20%,因此我们将在该矩阵中将数值设置为负值。
再举一个例子,假设皇后希望自己被放在中间位置,因为这样可以控制更多的位置,因此我们将在中心设置更高的值,其他棋子也一样,因为国际象棋都是为了保卫国王和控制中心。
理论就讲这些,现在我们来初始化piecesquaretable:
pawntable=[0,0,0,0,0,0,0,0,5,10,10,-20,-20,10,10,5,5,-5,-10,0,0,-10,-5,5,0,0,0,20,20,0,0,0,5,5,10,25,25,10,5,5,10,10,20,30,30,20,10,10,50,50,50,50,50,50,50,50,0,0,0,0,0,0,0,0]knightstable=[-50,-40,-30,-30,-30,-30,-40,-50,-40,-20,0,5,5,0,-20,-40,-30,5,10,15,15,10,5,-30,-30,0,15,20,20,15,0,-30,-30,5,15,20,20,15,5,-30,-30,0,10,15,15,10,0,-30,-40,-20,0,0,0,0,-20,-40,-50,-40,-30,-30,-30,-30,-40,-50]bishopstable=[-20,-10,-10,-10,-10,-10,-10,-20,-10,5,0,0,0,0,5,-10,-10,10,10,10,10,10,10,-10,-10,0,10,10,10,10,0,-10,-10,5,5,10,10,5,5,-10,-10,0,5,10,10,5,0,-10,-10,0,0,0,0,0,0,-10,-20,-10,-10,-10,-10,-10,-10,-20]rookstable=[0,0,0,5,5,0,0,0,-5,0,0,0,0,0,0,-5,-5,0,0,0,0,0,0,-5,-5,0,0,0,0,0,0,-5,-5,0,0,0,0,0,0,-5,-5,0,0,0,0,0,0,-5,5,10,10,10,10,10,10,5,0,0,0,0,0,0,0,0]queenstable=[-20,-10,-10,-5,-5,-10,-10,-20,-10,0,0,0,0,0,0,-10,-10,5,5,5,5,5,0,-10,0,0,5,5,5,5,0,-5,-5,0,5,5,5,5,0,-5,-10,0,5,5,5,5,0,-10,-10,0,0,0,0,0,0,-10,-20,-10,-10,-5,-5,-10,-10,-20]kingstable=[20,30,10,0,0,10,30,20,20,20,0,0,0,0,20,20,-10,-20,-20,-20,-20,-20,-20,-10,-20,-30,-30,-40,-40,-30,-30,-20,-30,-40,-40,-50,-50,-40,-40,-30,-30,-40,-40,-50,-50,-40,-40,-30,-30,-40,-40,-50,-50,-40,-40,-30,-30,-40,-40,-50,-50,-40,-40,-30]
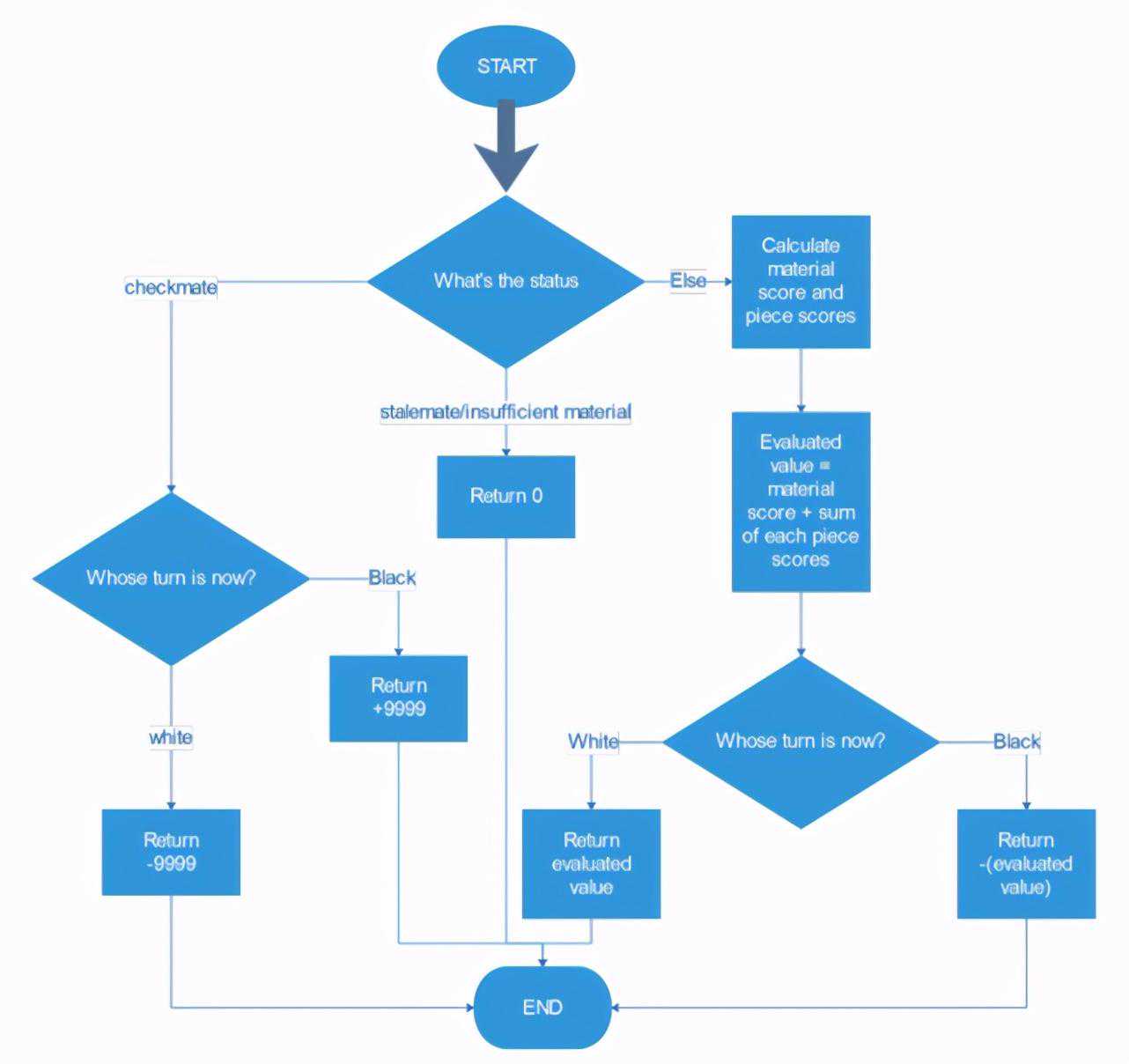
通过以下四种方法得到评估函数:
第一步检查游戏是否还在继续。
这个阶段的背后编码逻辑是:如果它在checkmate时返回true,程序将会检查轮到哪方移动。如果当前轮到白方移动,返回值为-9999,即上次一定是黑方移动,黑色获胜;否则返回值为+9999,表示白色获胜。对于僵局或比赛材料不足,返回值为0以表示平局。
代码实现方式:
_checkmate()::return-9999else:_stalemate():_insufficient_material():return0
第二步,计算总的棋子数,并把棋子总数传递给material函数。
wp=len((,))bp=len((,))wn=len((,))bn=len((,))wb=len((,))bb=len((,))wr=len((,))br=len((,))wq=len((,))bq=len((,))
第三步,计算得分。material函数得分的计算方法是:用各种棋子的权重乘以该棋子黑白两方个数之差,然后求这些结果之和。而每种棋子的得分计算方法是:该棋子在该游戏实例中所处位置的piece-square值的总和。
material=100*(wp-bp)+320*(wn-bn)+330*(wb-bb)+500*(wr-br)+900*(wq-bq)pawnsq=sum([pawntable[i](,)])pawnsq=pawnsq+sum([-pawntable[_mirror(i)](,)])knightsq=sum([knightstable[i](,)])knightsq=knightsq+sum([-knightstable[_mirror(i)](,)])bishopsq=sum([bishopstable[i](,)])bishopsq=bishopsq+sum([-bishopstable[_mirror(i)](,)])rooksq=sum([rookstable[i](,)])rooksq=rooksq+sum([-rookstable[_mirror(i)](,)])queensq=sum([queenstable[i](,)])queensq=queensq+sum([-queenstable[_mirror(i)](,)])kingsq=sum([kingstable[i](,)])kingsq=kingsq+sum([-kingstable[_mirror(i)](,)])
第四步,计算评价函数,此时将会返回白棋的material得分和各棋子单独得分之和。
eval=material+pawnsq+knightsq+bishopsq+rooksq+queensq+:returnevalelse:return-eval

评价函数流程图
移动选择
算法的最后一步是用Minimax算法中的Negamax实现进行移动选择,Minimax算法是双人游戏(如跳棋等)中的常用算法。之后使用Alpha-Beta剪枝进行优化,这样可以减少执行的时间。
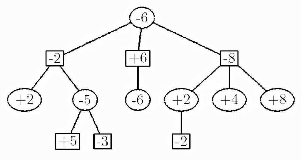
现在让我们深入研究一下minimax算法。该算法被广泛应用在棋类游戏中,用来找出失败的最大可能性中的最小值。该算法广泛应用于人工智能、决策论、博弈论、统计和哲学,力图在最坏的情况下将损失降到最低。简单来说,在游戏的每一步,假设玩家A试图最大化获胜几率,而在下一步中,玩家B试图最小化玩家A获胜的几率。
为了更好地理解minimax算法,请看下图:

维基百科中minimax树举例
为了得到更好的结果,使用minimax变体negamax,因为我们只需要一个最大化两位玩家效用的函数。不同点在于,一个玩家的损失等于另一个玩家的收获,反之亦然。
就游戏而言,给第一个玩家的位置值和给第二个玩家的位置值符号是相反的。

negamax示例
首先,我们将alpha设为负无穷大,beta设为正无穷大,这样两位玩家都能以尽可能差的分数开始比赛,代码如下:
except:bestMove=()bestValue=-99999alpha=-100000beta=100000_moves:(move)boardValue=-alphabeta(-beta,-alpha,depth-1)ifboardValuebestValue:bestValue=boardValuebestMove=moveif(boardValuealpha):alpha=()returnbestMove
下面让我们以流程图的方式来解释:

search函数的流程图
下一步是进行alpha-beta的剪枝来优化执行速度。

来自维基百科的alpha-beta剪枝说明
代码如下:
defalphabeta(alpha,beta,depthleft):bestscore=-9999if(depthleft==0):returnquiesce(alpha,beta)_moves:(move)score=-alphabeta(-beta,-alpha,depthleft-1)()if(score=beta):returnscoreif(scorebestscore):bestscore=scoreif(scorealpha):alpha=scorereturnbestscore
现在,让我们用下面给出的流程图来调整alphabeta函数:

现在是静态搜索,这种搜索旨在仅评估静态位置,即不存在致胜战术移动的位置。该搜索需要避免由搜索算法的深度限制所引起的水平线效应(horizoneffect)。
代码如下:
defquiesce(alpha,beta):stand_pat=evaluate_board()if(stand_pat=beta):returnbetaif(alphastand_pat):alpha=stand__moves:_capture(move):(move)score=-quiesce(-beta,-alpha)()if(score=beta):returnbetaif(scorealpha):alpha=scorereturnalpha
简单总结一下quiesce函数:

quiesce函数流程图。
测试AI
开始测试前,需要导入一些库:
测试有3项:
AI对弈人类;
AI对弈AI;
AI对弈Stockfish。
1.AI对弈人类:
AI选择从g1到f3,这是一个很明智的选择。
2.AI对弈AI:
3.AI对弈Stockfish:
可以得出:AI还不够智能,不足以打败stockfish12,但仍然坚持走了20步。
接口测试
上述测试方式看起来代码很多,你也可以写一个接口测试AI。
然后执行:
最终输出
推荐阅读
-
老照片再现!变态的纳粹德国,脱光犹太人女人衣服,集体屠杀
1989年11月,柏林墙倒塌后,大量东柏林人涌入西柏林。集中营中死去的妇女衣不遮体,一些活着的女人,骨瘦如柴,身体全裸。.jpg15岁的布兰妮·斯皮尔斯拍摄第一张专辑的宣传照片1960年智利瓦尔迪维亚的地震发生后,一个男子坐在废墟旁边,地震造成5700人死亡1905/1906,青岛。德国人拍摄。...
-
父母给外孙1000红包,女儿接过红包,带着丈夫孩子再也不登娘家门
张伟是一名普通的上班族,今年三十岁出头,从小就渴望拥有一个幸福美满的家庭。他的父母是老一辈的工人,勤劳朴实,对他和姐姐的教育非常重视。姐姐比张伟大五岁,从小就很听话懂事,是父母的骄傲。三年前,张伟经人介绍认识了现在的妻子李丽。李丽温柔贤惠,两人很快就确定了恋爱关系,去年就结了婚。婚后,李丽怀孕生下了...
-
5年前在前苏联国家推“冰娃”,如今这位妈妈怎么样了?
看点这些年,为了教育,去英美、去北欧、去东南亚养娃的妈妈,屡见不鲜。下文中这位背包客妈妈,却将旅行中的一站,地处欧亚交界的小国亚美尼亚,作为教育阵地。由于签证和入学容易、教育性价比高,这个小众的前苏联国家,给了她和孩子很多意外的惊喜。但是,作为妈妈,她也一直“在路上”,不断调节自己的情绪,探索育儿之...
-
复古动画推荐:想念那个睡在浴缸的人。动人的青春
男孩被搭讪了,是隔壁班的美女转校生,也是好朋友喜欢的女生。武藤里伽子想借钱,她把旅行带出来的钱全弄丢了。杜崎拓替她着急,让她赶快报告老师,如果是支票还能挂失补救。结果被她取笑口音像演古装剧,她说自己丢的是现金。因为曾从松野丰那听说,他从初中开始勤工俭学,应该带了不少钱才找他借钱的。杜崎拓答应了,然后...